隨著經濟的發展,人們物質生活水平的提高,民于食為天的“菜籃子”肉類食品越來越豐富,需求越來越大。目前,我國的屠宰加工不斷地擴大發展規模,為人們提供了大量高品質的肉食來源,提高了人們的生活品質。同時,屠宰廢水的排放量逐年增加。據調查,我國屠宰廢水年排放量約為20億m3,占全國工業廢水排放總量的6%,其污染程度還在不斷加劇。那么,屠宰廠的污水如何利用呢?首先,由于屠宰廢水中含有較多的蛋白質、脂肪、揮發性有機酸等小分子有機物,水體呈紅褐色并伴有明顯的腥臭味,若不經處理直接排放,會對水環境造成嚴重污染。因此,屠宰廠的污水應先經過專業的處理之后才可回用。
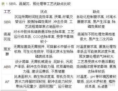
針對屠宰廢水水質特點,采用物理、化學法處理此類廢水,去除率較低,且成本高,因此國內外很多運用生物法處理屠宰廢水,其中序批式活性污泥法(SBR)和SBR組合工藝已逐漸成為處理屠宰廢水的主要工藝之一。目前,SBR組合工藝已廣泛應用于實際屠宰廢水的處理,是一種經濟有效的處理方案,且SBR組合工藝處理的屠宰廢水,中間產物如蛋白質、脂肪及產生的少量污泥等可用作飼料、化肥等;經處理的廢水可用于農田灌溉,變廢為寶,是一項可持續發展工程。那么,下面介紹幾種常見的SBR優化組合工藝處理屠宰廢水:

1、ABR+SBR:ABR+SBR組合工藝在屠宰廢水處理中占有較明顯優勢。ABR是集升流式厭氧污泥床(UASB)和分階段多相厭氧反應器(SMPA)技術于一體的一種新型高效厭氧反應器。與其他厭氧反應器相比,ABR無需曝氣,因此可降低設備運行費用。與SBR聯用,可有效去除屠宰廢水中的氮、磷及有機污染物
2、混凝沉淀+SBR:混凝沉淀主要是利用混凝劑對屠宰廢水進行預處理,去除廢水中的懸浮物、油脂和膠體等污染物質,為后續SBR生化處理創造良好條件。混凝劑具有壓縮雙電子層、吸附電中和、架橋作用和沉淀物網捕作用,可使廢水中的懸浮物、油脂和膠體等污染物質失去穩定性,從而凝聚絮凝達到沉淀的目的。其與SBR聯用,結合SBR處理廢水的優點,可應用于類似屠宰廢水的高濃度有機廢水的處理,此方法在我國已廣泛應用。武漢市某屠宰廠廢水應用混凝沉淀+SBR組合工藝進行處理,結果表明,出水水質良好,達到《肉類加工工業水污染物排放標準》(GB 13457—1992)一級排放標準,COD和氨氮的去除率均在96%以上,運行成本低。
3、預發酵+SBR:預發酵是將原屠宰廢水首先進行30 d左右的厭氧存儲,使廢水中大部分可溶性COD以VFA的形式存在,且有機磷轉化為磷酸鹽,再經酸化預處理。主要目的是強化生物除磷過程,增加廢水中的VFA和磷酸鹽濃度,屠宰廢水可通過預處理來強化生物除磷;其次,屠宰廢水中大量的脂肪、油脂等直接加入活性污泥系統中可降低污泥的可沉降性。因此,在生物脫氮除磷之前進行預發酵十分必要。研究表明,未經預發酵的屠宰廢水,一個月后,氮和磷的去除率分別降至48.5%和47%;經過預發酵的屠宰廢水,50 d后磷的去除率可達99%以上,同時,COD和氨氮的去除率分別為99%和85%,預發酵過程可提高VFA和磷酸鹽濃度,直接導致SBR中釋磷量增加。
4、復合厭氧濾池(AH)+SBR:AH是由ABR和AF組合而成。在AH 池中后部設有彈性填料,主要目的是為阻止生物量的流失,大大提高廢水的可生化性,后續采用SBR工藝,能有效去除屠宰廢水中的COD、氮和磷等。AH+SBR組合工藝可應用于處理屠宰廢水、印染廢水、啤酒廢液、造紙廢液等高濃度有機廢水。
5、AF+SBR:AF+SBR組合工藝是近年來應用于有機廢水處理的一種新工藝。AF是一種厭氧生物反應器,內部填充微生物載體。常溫下,AF運行穩定,承受水體沖擊負荷能力強,污泥產率低,運行啟動快,與SBR聯用,有利于有機物、氮、磷的去除。A. López-López等的實驗結果表明,AF+SBR工藝有機負荷能力、水力停留時間(HRT)都有所提高,能降解95%以上的有機質,且COD去除率達90%左右。吳茹星等將AF+SBR組合工藝應用到屠宰廢水的處理,結果表明,COD、氨氮、磷的去除率分別可達90% 、95%、70%,AF反應器中厭氧菌穩定生長,有機物在水解細菌和產酸菌作用下被降解為小分子物質,有利于SBR中COD的去除,且為反硝化菌和聚磷菌提供碳源,強化生物除磷。
各種生物法處理屠宰廢水各有優劣,針對屠宰廢水水質波動大、有機物濃度高等特點,國內外廣泛應用SBR法處理并達到預期效果,但單純SBR工藝除磷效果較差;其他單一生物法處理屠宰廢水也能達到較好的處理效果,但存在處理成本高、污泥易膨脹、抗沖擊能力不強、對水質變化適應性差等缺點,這限制了單一工藝的實際應用。因此,近年來國內外許多學者將SBR與其他工藝結合,綜合兩工藝優點,高效處理屠宰廢水。