燃煤發電機組因燃煤會產生大量含二氧化硫煙氣,常用濕法脫硫來處理。濕法脫硫效率較高、反應速度快、脫硫劑利用率高,工程上常用石灰石做脫硫劑。但是,此法有較大的廢水處理問題。脫硫廢水水質復雜,主要含有懸浮物、硫酸鹽、過飽和的亞硫酸鹽、以及重金屬等雜質,很多是國家環保標準中嚴格要求控制的第一類污染物,已成為燃煤電廠最難處理的廢水,是實現燃煤電廠廢水零排放的關鍵。面對一直以來脫硫廢水處理成本高、難度大,傳統脫硫廢水處理技術工藝操作復雜、效率低下等問題,探索有效且經濟的脫硫廢水零排放工藝迫在眉睫。
目前國內已有多個脫硫廢水零排放工程已運行或正在實施建設。與脫硫廢水零排放工藝相關的技術較多,主要包括預處理(除重金屬、硬度等)、膜濃縮減量以及蒸發結晶、煙道蒸發、低溫閃蒸、濃液干燥等技術。通常情況下,采用一種或幾種技術組合使用,如圖-1所示。

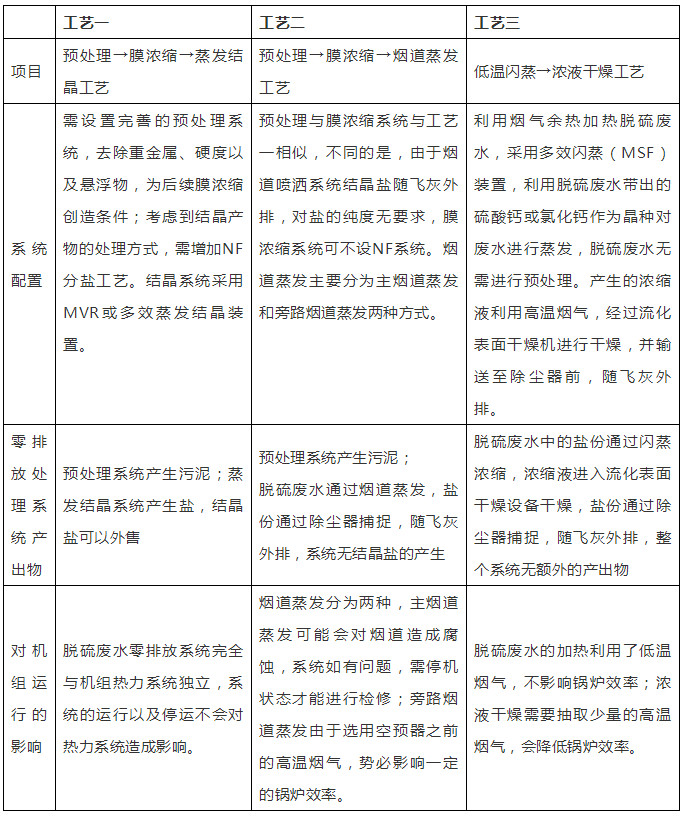
脫硫廢水零排放處理系統主要分為如下三種工藝流程:(1)預處理→膜濃縮→蒸發結晶工藝;(2)預處理→膜濃縮→煙道蒸發工藝;(3)低溫閃蒸→濃液干燥工藝。
1.預處理→膜濃縮→蒸發結晶工藝
工藝流程如下圖:

脫硫廢水經過預處理除去重金屬、鈣鎂等結垢離子,出水進入管式膜過濾系統或陶瓷超濾膜去除懸浮物,以滿足后續膜法處理的進水要求,采用納濾(NF)分鹽,將納濾濃水返回至預處理系統,納濾產水采用DTRO碟管式反滲透系統或MBC正滲透系統進行膜濃縮,以減少后續蒸發結晶系統的進水量,進而減少整個零排放處理系統的投資。蒸發結晶系統采用MVR或多效蒸發結晶器,以降低運行能耗。結晶器中產出的鹽主要為NaCL,其純度可大于97.5%,達到工業鹽干鹽二級標準,結晶鹽可以外售。具體聯系污水寶或參見http://www.xhxdt.com更多相關技術文檔。
2.預處理→膜濃縮→煙道蒸發工藝
工藝流程如下圖:

脫硫廢水經過預處理除去重金屬、鈣鎂等結垢離子,經過膜法濃縮減量后進入煙道噴灑蒸發。預處理和膜濃縮系統與上述第一種工藝相似,不同的是,根據濃縮液后處理選擇的方式不同,系統不產生結晶鹽,無需加納濾進行分鹽。
膜濃縮系統的產水直接回收利用,濃縮液進行煙道蒸發,利用高溫煙氣將霧化后的廢水液滴蒸干,廢水中的污染物形成細小固體結晶隨煙氣中的灰塵進入電除塵器被電極撲捉,進入除塵器灰斗外排,從而除去污染物,系統無結晶鹽的產生,部分水份在脫硫塔中重新凝結被回收利用,最大程度節水節能,達到脫硫廢水的零排放,目前煙道蒸發工藝主要分為主煙道蒸發和旁路煙道蒸發兩種技術。
3.低溫閃蒸→濃液干燥工藝
工藝流程如下圖:
脫硫廢水不需預處理系統,直接利用低溫煙氣的熱量對脫硫廢水進行預熱,而后經過多效閃蒸濃縮,濃縮物濃度可在線自動可調,濃縮后的濃液進入流化表面干燥機蒸發干燥,產生的粉塵及水蒸氣隨煙氣引入電除塵前煙道,利用電除塵捕捉氯離子和其他固態顆粒及金屬元素,蒸發的水蒸汽進入脫硫塔。閃蒸濃縮過程中產生水蒸汽,經過凝結后可回收至脫硫工藝水或其它用途補水。
比較上述不同脫硫廢水零排放工藝,從各工藝的系統配置,優缺點以及對熱力系統的影響等方面進行說明。如下表所示:

綜上所述,燃煤電廠可以根據實際運行情況和自身特點,選擇適宜的脫硫廢水零排放工藝,對整個電廠的廢水零排放有著至關重要的意義。(來源:北極星水處理網)


