目前我國使用的生物填料大致可以分為三類:固定式填料、懸掛式填料和分散式填料。
一、污水處理填料分類及用途
1.1 固定式填料
固定式生物填料是指填料整體固定,在反應器內保持不動。這類填料主要由蜂窩狀生物填料和波紋板狀生物填料,其材質有酚醛樹脂加玻璃纖維布及固化劑、不飽和樹脂加玻璃纖維布及固化劑、塑料等。
1.2 懸掛式填料
懸掛式填料包括軟性填料、半軟性填料、彈性立體填料、組合型填料等,它們具有相似的結構特點,都為在中心繩上等間距設有掛膜物,中心繩兩端固定在池底與池頂。這類填料使用壽命高的可達 5~10年,且價格適中,當前市場上最具競爭力。軟性生物填料的掛膜物多為尼龍滌綸維綸等纖維束,具有理論比表面積大、掛膜容易、造價低、運費省、組裝方便、不堵塞等優點。
1.3 分散式填料
分散型填料包括堆積式、懸浮式填料,具體例如鮑爾環、階梯環、空心球、懸浮粒子等。其中,陶粒的應用較為廣泛,由于其內部的微孔結構,使其具有容重小、強度高、保溫隔音效果好、防火、抗凍、耐化學腐蝕、耐細菌腐蝕、抗震性好及施工適應性強等優良性能。
水處理生物填料的發展時間雖然不長,但已經引起了研究者的廣泛興趣,水處理生物填料的品種層出不窮,針對不同的應用場合,使用合適的填料。
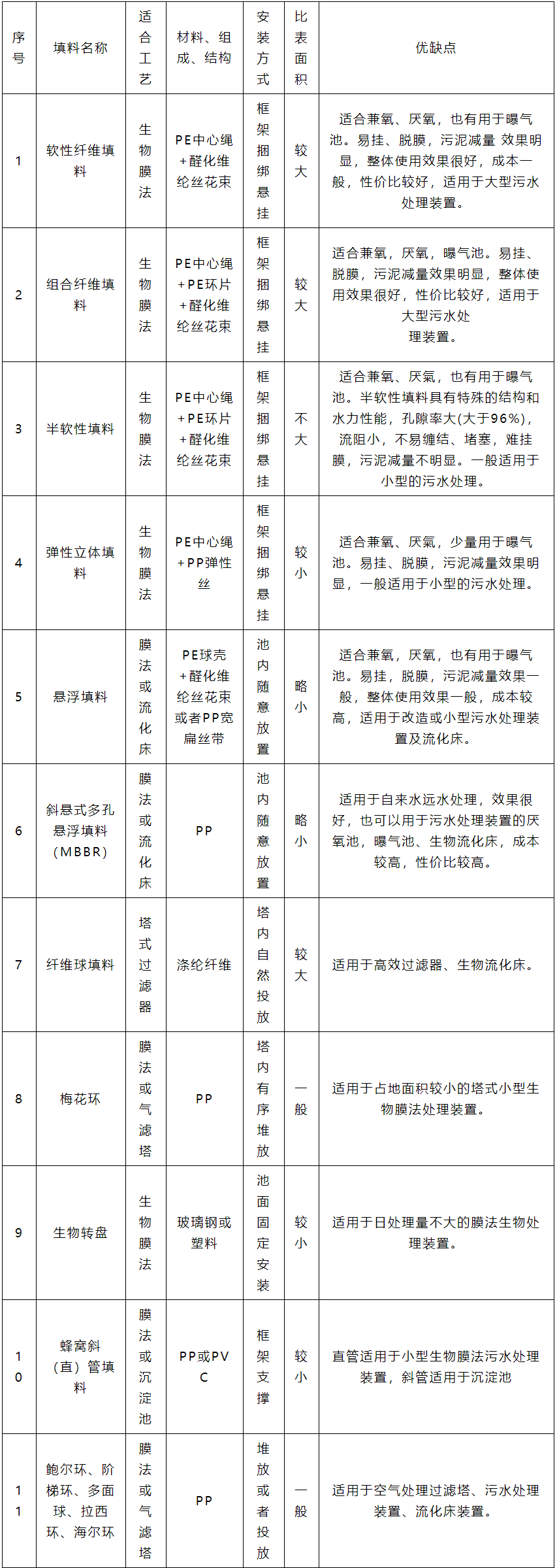
二、各種填料性能對比及適用范圍 
污水寶是全國性的污水處理平臺,匯聚各類環保供應商,如果你有污水處理問題或采購需求,請及時咨詢。