為滿足《山東省小清河流域水污染物綜合排放標準》DB 37/656—2006 提出的COD 不大于60mg/L,NH3-N 不大于6 mg/L 的要求, 2009 年齊魯乙烯污水處理場啟動達標升級技術改造工程,將流砂過濾工藝引入污水深度處理中。與普通過濾相比,該裝置具有占地省、施工簡便、處理效果穩定等特點,是保證污水達標排放的重要環節。
1 流砂過濾工藝簡介
1. 1 流砂過濾器工作原理
流砂過濾器是移動床向上流連續過濾器的簡稱。與傳統的固定床過濾器相比,流砂過濾器可連續運行,無需停機反洗。過濾時,由高位水箱供應原水,然后由流砂過濾器的底部環形配水管進入,經內部錐形引水道折流均勻進入濾床,水向上流動并充分、均勻地與濾料接觸,原水中的懸浮物被截留在濾床上,清水由頂部的出水堰溢流排放[1]。
在過濾的同時,截留了污染物的石英砂通過底部的氣提裝置提升至頂部的洗砂裝置(三相分離器) 進行清洗。提砂所用的動力為壓縮空氣,壓力為0. 5 ~ 0. 7 MPa。由于水、砂子、壓縮空氣在提砂管內劇烈摩擦作用,砂子截留的污染物被洗脫。洗凈后的砂子在洗砂器中因重力自上而下重新回到濾床中,洗砂水則通過單獨的管路排放,完成整個連續循環洗砂和過濾過程[2,3]。流砂過濾器結構見圖1。
1. 2 流砂過濾主要設備及技術參數
齊魯乙烯污水處理場現有流砂過濾器20 臺,為同行業處理規模最大。螺桿空氣壓縮機3 臺,5個高位水箱(含攪拌器) 。主要設備參數見表1。

圖1 流砂過濾器結構示意
1. 3 流砂過濾器主要特點
(1) 采用連續流動提砂洗砂方式,取代了傳統過濾周期性反沖洗,可連續運行,操作管理較簡便。
(2) 洗砂速度可調,且砂粒經提砂泵提升時在提砂管內與壓縮空氣、水劇烈摩擦,有利于去除所截留和表面附著的懸浮物,可提高洗砂效果。
(3) 流砂過濾器結構緊湊,占地面積小,處理水量大。
(4) 流砂過濾器動、靜設備少,可節能降耗。
表1 主要設備參數

2 流砂過濾工藝在石化污水深度處理中的應用
2. 1 流砂過濾工藝流程簡述
原水經錐形引水道進入濾床,濾床中的石英砂截留原水中的懸浮物。過濾后的凈水經溢流堰,由出水管流出過濾器。濾床中被懸浮物污染的石英砂,由提砂泵輸送到流砂過濾器頂部的三相分離器。在三相分離器中空氣、水、石英砂分離,被洗凈的石英砂重新均勻分布到濾床中央,洗砂水經排水裝置排出。工藝流程示意見圖2。

圖2 流砂過濾工藝流程示意
2. 2 運行中的主要問題及措施
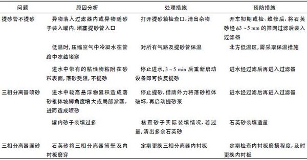
2010 年2 月流砂過濾器投入運行,調試過程中相繼出現提砂管不提砂、三相分離器向上噴砂或漏砂、布水不均勻等問題。主要問題及處理情況見表2。
表2 流砂過濾器運行中的主要問題及處理措施

2. 3 處理效果
在采取相應措施后,流砂過濾器系統運行趨于穩定。2011 年1 月至2012 年8 月,流砂過濾工藝在石化污水深度處理中對COD 和SS 的去除率分別見圖3 和圖4。
從圖3 可以看出,進水COD 為50. 4 ~ 69. 5mg/L,平均值為58. 5 mg/L; 出水COD 為38. 5 ~55. 6 mg/L,平均值為44. 7 mg/L,去除率平均值為23. 6%。結果表明流砂過濾工藝在石化污水深度處理中對COD 有較好的去除效果。

圖4 流砂過濾器進、出水SS 及其去除率
從圖4 可以看出,進水SS 為58. 8 ~ 68. 9 mg/L,平均值為64. 1 mg/L; 出水SS 為27. 6 ~ 44. 6mg/L,平均值為33. 6 mg/L,去除率平均值為47. 4%。結果表明流砂過濾工藝在石化污水深度處理中對污水SS 具有很好的去除效果。具體參見http://www.xhxdt.com更多相關技術文檔。
3 結語
流砂過濾器作為低鹽系列污水的深度處理工藝,對污水中的COD 和SS 均具有較好的去除效果。工業應用結果表明,經流砂過濾器處理后出水COD 均小于50 mg/L,達到國家排放標準。流砂過濾器具有占地省、操作管理較簡便、處理效果穩定等特點,是污水達標排放的重要環節。


